

2025年中级会计报名
2025年中级会计报名
1、全国各地报名开始时间
6月12日开始的地区:广东、浙江、北京、山东、重庆、湖南、安徽、天津、青海、宁夏、内蒙古、广西、贵州、云南、江西、山西、甘肃、海南、黑龙江、福建、陕西、西藏
6月13日开始的地区:江苏、湖北、辽宁、吉林、河北
6月16日开始的地区:四川、新疆
6月17日开始的地区:河南
6月18日开始的地区:兵团
6月19日开始的地区:上海
(统一报名截止时间:7月2日,详见下图)
2、提醒:各地报名要求略有差异,但都需要先在全国平台上完成采集并审核通过【相关信息填写和上传需满足报名要求】,各地报考具体要求请关注各地通知网站。
3、报名步骤
第一步完成采集并审核,第二步完成报名并缴费成功【详细指南请见下文】
4、报名基本要求
本科毕业者,工作满4年;
大专毕业者,工作满5年;
5、报名网址
全国会计人员统一服务管理平台:
在报名前,需先通过平台的信息采集模块进行信息采集并核验。审核通过方可进行报名。
全国统一平台注册并登录成功后,点击首页的会计人员信息采集进入到信息采集页面,或者会计人员信息服务下的信息采集(图 1-1)。

(图 1-1)
1.采集须知
信息采集首先进入的是采集须知页面,主要包括采集范围选择以及材料准备提示(图 1-2)。请仔细阅读并选择自己所属的采集范围。材料准备为完成信息采集所需的材料,提前准备以便顺利完成信息采集 。

(图 1-2)
2.基本信息
采集须知页点击下一步进入到基本信息页。在基本信息页中需要上传清晰、完整、近期的标准证件照片,并且要求不小于10KB,像素≥295*413px,请仔细阅读上传照片框右侧的说明。基本信息中有效身份证件类型、有效身份证件号码、姓名、性别、出生年月以及手机号码为注册时所填信息,基本信息页不可修改。在填写完整基本信息后点击下一步,进入到教育经历页。

(图 1-3)
3.教育经历
在教育经历页中,点击新增进行教育经历的信息采集。新增教育经历弹窗包括培养方式、学校名称、学历、学位(填写已取得证书的学历、学位)、所学专业、入学时间、毕业时间、学历证书编号、学位证书编号以及根据所填信息上传必要的附件(图 1-4)。

(图 1-4)
在填写完教育经历信息后页面表格会回显填写完的信息,可以进行查看详情、编辑以及删除操作(图1-5)。

(图 1-5)
4.工作经历
教育经历页面点击下一步进入到工作经历页,在工作经历页中点击新增进行工作经历的信息采集(图1-6)。
选择工作开始时间和工作结束时间,工作结束时间可以选择至今,如果选择至今则需要上传本单位统一社会信用代码证明。
在填写完单位名称、统一社会信用代码、单位类型、所属行业、工作单位地址、工作单位电话后选择是否有会计工作经历。
若选择是需要新增本单位会计工作经历。会计专业职务为非必填,如果填写了会计专业职务需要选择会计专业职务聘任时间(会计专业职务聘任时间不能早于工作开始时间)以及上传聘任证明。

(图 1-6)
在填写完工作经历信息后页面表格会回显填写完的信息,可以进行查看详情、编辑以及删除操作(图1-7)。

(图 1-7)
5.会计管理部门
工作经历页面点击下一步,进入到会计管理部门页面(图1-8)。在会计管理部门页选择所在会计管理部门省、市、区县。关系到后续信息采集审核等一系列操作,请认真核对后,勾选“承诺所提供信息真实有效”后提交审核。

(图 1-8)
6.审核告知
提交完成后到审核告知页面,审核告知页面显示审核状态以及所属会计管理部门(图1-9)。

完成信息采集后,我们来进入正式的中级会计报名阶段:
第1步:注册并登录全国会计人员统一服务管理平台(https://ausm.mof.gov.cn/index/),点击“网上报名”。

第2步:进入报名界面,点击报名。

第3步:查看网上报名须知,选择“完全同意”以后,点击下一步


第4步:选择所在省份报考(每名考生只能选择一个省份),点击下一步。

第5步:查看照片上传注意事项,预准备证件照,点击下一步。

第6步:核对证件号和姓名,若与本人不符,可点击"退出登录"按钮,以本人用户名密码重新登录报名。
选择自身符合的报考条件,如多条符合选序号在前的。

第7步:选择报考级别后点击"下一步"填写报考信息。如下图所示。(如若信息采集模块已采集过信息,相关信息会自动拉取)




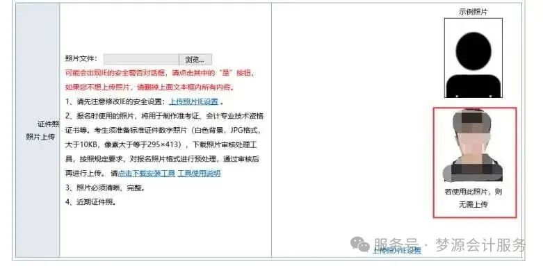
如果照片上传区域已显示本人头像,若采用此照片,则无需上传证件照。

第8步:报考信息填写完毕后点击"下一步"显示考试费用情况。阅读完所有公告,选择我已读过所有《公告》,点击下一步,显示考生注册结果。

第9步:点击"打印报名信息表"可打印报名表,点击"返回"按钮可进入报名信息维护主界面,若报考省份采用考后资格审核流程并已开通网上交费,可点击"网上交费"进行网上缴费,若报考省份采用考前资格审核流程,则需等待报考资格审核通过后,才允许登录进行网上缴费。

网上缴费步骤
第1步:点击“网上交费”,进入确认界面。

第2步:确认费用金额,点击“生成订单”。

第3步:再次确认订单详情,确认无误后点击“交费”并支付。

第10步:完成报名,点返回确认报名状态,显示:”报名成功”。最后再点击“报名相关及打印”,保存或打印报名表。

注意事项:
1、请使用最新版谷歌、火狐、360极速等非IE内核的主流浏览器进行报名;
2、报名期间系统繁忙,若无法成功进入报名网站,请错峰登录。
3、切勿重复缴费,缴费成功后无法办理退费。
点击进入文章:

